视频直播间 短视频打爆直播间,拆解实操方法论
短视频打爆直播间,拆解实操方法论
短视频打爆直播玩法,指的是流量结构以短视频为主,通过测试爆量短视频,并通过视频流量打爆直播间。
短视频打爆的底层是短视频,进阶是三个流量渠道混合,只有明白了玩法的底层原理,对玩法的吸收才能实操最大化。
一、短视频打爆直播玩法底层拆解
第一,短视频虽然是主要流量结构,但不是单一流量结构,直播间通过爆品做成交递增,带动互动、转化数据指标,放长时间周期去看,又可以拉动直播间流量。
第二,短视频导入直播间,同时在直播间形成好的浅、深层数据,又会被系统识别为导入的流量优质,进而系统会反向给视频加权,继续推送短视频进入更大的流量池。
这个逻辑的点在于日常短视频不开播,用户的行为数据给了视频的点赞、评论、关注、收藏,而开播中的账号闪现呼吸灯,用户行为从原有的路径转到了直播间。
虽然行为变了,但是同样数据热度加权,从短视频进入直播间的用户,在行为层次上做的越好,证明短视频数据越优质,系统越会给短视频推流。
为了迎合这个算法,在玩法层面就有几个技巧。
技巧一,为了提高短视频进入直播间的停留率,最佳的状态是短视频跟直播间场景、人物要素统一。
比如原本是绿幕型的直播间,拍了一个工厂的短视频爆了,最佳的状态,是直接替换场景,短视频在哪拍的,直播就在那里,甚至人物都不替换,短视频跟直播间的视觉变化越小,用户的停留、转化越好。
技巧二,为了提高短视频进入直播间的转化率,最佳的排品是短视频什么款,直播间就什么款。
短视频爆了,不管是场景、还是链接排序,短视频的产品都必须是第一位,只有这样才能做到产品的最大化承接。
技巧三,为了提高短视频进入直播间的互动率,最佳的直播方式是主播偏卖场。
短视频用户进入直播间的基础是停留,其次互动、转化,转化没那么容易做到,但是适当的做些互动,让用户在直播间产生热度,对于反向加热短视频有正面影响。
第三,除了短视频、自然推荐流量,以此由此带来的流量共振,同样可以加入付费流量,因为爆款作品自带热度,投放随心推ROI就是比平时高,利润符合之下,甚至增加千川获得高广告ROI。
二、短视频打爆玩法下的选品技巧
不同的玩法逻辑,对选品的要求千差万别,我把短视频选品的模式成为3+2模式,前者指的是选品的基础三要素,分别视觉强、卖点强、价格优,后者指的是选品的二要素,分别为应季强、新奇特。
1)强视觉
强视觉是第一要素,越具备视觉化的产品,对团队创作压力越小,做直播最怕的,就是在创作能力不强的阶段,选择了一个视觉化极其困难的产品。
如何去判断产品具备视觉化,且具备短视频打爆的可能,有一个“三步分辨法”非常好用。
第一,查看带同类型产品账号,是否有较多账号,都具备短视频流量,查看方法很简单,直接使用蝉妈妈等第三方数据工具即可,如果有很多,说明这个模式可行。
第二,查看产品下的带货短视频,是否能获得大量的创作模板,这部分指的是创作类型多样,存在多个爆款模板,而且作品量更新快。
短视频不只是有借鉴作品就行,还要考虑借鉴的样本量是否多样,很多时候我们杀入一个赛道,以为大量同行可以抄袭,结果做到一半发现,抄来抄去就那么一条模板。
特别是面对团队又没有创新能力,到最后就会变成,老的不能抄,因为模板太旧,同时新的做不来,最后项目就被拖死了。
当然,如果发现一个品,虽然同行的视频案例很少,但是又很有信心想要尝试,就可以用第三个方法,即当产品在你面前时,你是否有足够多的思路,去构想产品拍摄的画面感。
这是我面对市场很少人打的新品的时候,经常干的事情,如果一款产品到手上,脑子里有大量的环境布置、人物选取、产品细节展示、剧情等想法,我会愿意测试一把。
比如面膜跟披萨,视觉化的想象差距就很明显,面膜很难通过画面直接展示,注定要依赖口播塑造产品价值,而披萨就不一样了,日常烤披萨的场景、披萨切块的拉丝,就足以用视觉激发味蕾。
我把这叫做对产品呈现的幻想感。
2)强卖点
很多人分不清普通卖点跟强卖点的区别,举一个例子。
一个望远镜,普通卖点意味着只能看到500米,而强卖点,可以看到3000米,一个防水神器,普通卖点是掉水里不会浸水,强卖点是丢河里30天捡起来也不会浸水。
一个短视频为什么爆,只有三种途径,第一产品爆,第二,拍摄内容爆,第三,两者都爆,我们看到的爆款短视频,大部分都是产品本身王炸,然后少部分是视频创意巧夺天工。
日常发现视频不爆,总是去琢磨这里拍摄不行,那里投放不对,很多时候却忽略了产品层面的问题,所以对短视频的选品,一定是具备强卖点,而非普通卖点。
3)、价格优
价格优就相对比较简单,分为两部分,第一部分是性价比高,即便是短视频带来的精准流量,面对你的高价也会无动于衷,所以要保证性价比能够持平同行甚至优于同行。
第二是佣金价格,短视频打爆直播间不像千川纯付费,所以佣金相对要求低很多,日常我经常做到产品,只要能够满足35%的佣金,就可以支撑短视频起量了。
以上三点是短视频选品的基础三要素,缺一不可,做好了上述三点,就已经是一个及格的短视频选品,如果想要进一步拔高选品的爆点,就要加入另外两个因素。
4)、应季强
日常在抖音选品中,只要三个要素沾一个,都可以给产品爆点增加很大赋能,三要素分别为热点、节日、应季。
比如当下的国货狂潮就是热点,只要跟国货挨边的产品都比较好卖、服饰鞋服类的鸿星尔克、护肤清洁类的蜂花都是如此,什么叫好卖,就是自带流量,这种流量不仅来自直播间,还有短视频。
节日类产品同样如此,比如马上到来的中秋,卖货卖一周,工厂活一年;季节性,则是到了特定季节,在痛点、需求之下会产生大爆发,而且持续很长一段时间,比如秋冬季节的防雨、防冻等产品趋势就会上升。
我们发现这三类要素,热点爆发快、但时间短,不好追品;节日消费性阶段又很明显,弄不好占大批库存,而且这阶段商家内卷极其严重,所以应季强就成了最佳选。
天气入冬,晾晒鞋子经常潮湿起霉,短视频突然推送了一个高颜值还实用的烘鞋器,一看价格还不错,进入率是不是来了,夏天吃点冷菜没毛病,冬天是真冷,突然短视频刷到个自动暖菜板,是不是心动了。
用户对一个视频的关注,永远只关注对自身且当下有用的点,一旦一个视频满足它的需求,必然就会引发行为,完播、点赞等行为来了,播放量自然就来了,这就是选应季强产品的好处。
5)、新奇特
上述我们说,用户刷到了一个能解决需求的、与用户产生关联的产品视频,会形成强完播,那是否还会有另一种形式?有,那就是新奇特。
同样是商品,用户刷到一个习以为常但是又与自身毫不相关的产品,如果视频创意不牛逼的话停留基本就没了,但如果是一个从没见过的,但又能解决明显痛点,或者挖掘潜在需求,那就不一样了。
用户天然对新奇的东西抱有好奇感,这背后就是完播率跟互动,从类目里玩具、百货里就很多,找感觉可以关注账号“优趣优品”。
如上的3+2选品特征如何应用,拆解之后就变得很清晰,即前三点是基础要素必须具备,后两点,在原有基础上,能够两个占一个,产品爆点就会大大增加,这就看日常的选品筛选了。
所以选品我的总结是,视频所带产品,要么习以为常但痛点可强势解决,要么新奇特但痛点可解决或者潜在需求被发掘。
定了选品方向后,就会到日常执行端,我们通过第三方选品工具就可以进行分析,以下推荐两个方法,对于短视频选品极为实用。
第一、视频商品榜
进入视频商品榜,勾选要做的类目,务必勾上“新上架商品”+“周榜”两个选项,因为只有这两个组合才能得到两个信息,第一,产品近一周在爆,第二,控制产品的最早上架时间。
因为对于追品来说,产品既要爆,但是又不能爆的太长,太长代表赛道很拥挤,因为你能发现,别人也能发现,所以选择爆款发现不超过30天即可,这时候我们就可以借助右边的30天趋势看销量递增数据。
判断了产品的基础数据,点开详情看更多数据,核心看几点,第一,看销量规模,一般百万单级别看都不要看了,我一般会筛选近一周数据在1-10万单之前的产品。
第二看关联达人,达人上注意两点,第一,达人要排除掉明星、头部达人、品牌店播这类直播间,只要是这些直播间,基本数据就没法借鉴,其次是达人关联数量,最好不超过30个,太多了意味着销量分散。
追短视频品最好的状态,是在极端时间内,被少数几个账号带爆的品。
上述已经拆解了选品的3+2模式,视觉、卖点、新奇特、应季这些要素,作为一名操盘手,从看到产品的一眼就已经在盘算着是否符合了,其实很多产品虽然数据不错,但是一眼看过去就不符合短视频选品逻辑。
接下来一步就是直接点击达人分析,查看达人的日常视频发布,这个动作的目的,是去看达人拍了什么视频,第二是针对该产品的视频是否存在连续发布,而且通过视频的丰富程度,预估后期翻拍的难度。
第二、短视频爆品探测器
这个榜单排名是专门为寻找短视频爆品做的,按道理来说最应该用,但是有两个体验不好的地方,第一是很多抓取的视频会出现404,第二,数据维度的分析比较少。
点开“爆品视频探测器”,在三个日期榜单中有每日、三日、七日,我一般选择七日榜单,因为有七天累积的走势趋势会更值得参考,同时再勾选类目展现你的目标商品。
短视频做多了会有职业嗅觉,看第一个排名的产品,虽然是短视频打爆,但是我基本不会选。
因为这种产品都属于大通品,要强卖点没强卖点,要新奇特又没新奇特,所以在这一步直接在脑海中按照3+2的选品模式筛选就好了。
当看中一个觉得不错,做两个事情,点开主播的昵称,从蝉妈妈跳转到抖音官方下该账号的主页,查看他近期的视频,是否在连续的更新产品相关的视频。
这点很重要,因为一个账号连续更新相关视频,说明玩家在不断跟品,跟品的前提是什么,觉得能打爆啊,并且确实打爆了,这相当于白嫖获得了潜力爆品。
重要的事情再说遍,一个账号连续用短视频追某产品,并且主页下通过点赞评论看出明显出现了爆款产品,这才是你的潜力爆品。
相反的案例如上,比如我选择了这款南瓜子仁,销量确实不错,但是点开主页后发现,账号并没有追更产品相关视频,像这种偶然被短视频打爆的产品就没必要借鉴。
第三、带货视频榜
进入蝉妈妈-视频-带货视频榜,选择类目,日榜太短,月榜太长,选择周榜即可,这个功能因为是全网视频榜单集合,单纯从上往下看视频没意义。
能上榜单的视频,说明短视频带货量是极大的,我们只需要认一类账号,即“低粉爆量”账号,从浏览行为上,直接看达人粉丝数低于10万的账号。
看到有符合粉丝规模的账号,查看左边的视频,大致就可以猜出什么产品了,直接用3+2模式先做一遍预估,觉得还可以,第三步就直接点击达人跳转到抖音官方主页。
还是那句话,一个账号连续用短视频追某产品,并且主页下通过点赞评论看出明显出现了爆款产品,才是你的潜力爆品。
以上的方式,基本能够完成产品端的筛选,然后花时间多看看同类型产品在抖音的竞争情况,如果很多人做,尽可能避开热门赛道,如果只有少数几家同行在打,说明还有抢量优势。
产品确定后,接下来就是供应链匹配,对于短视频打爆的款,很多都可以靠精心联盟解决,通过链接找到商家出处,对比店铺评分筛选商家。
除了精选,想要直接对接线下工厂,这就靠日常的供应链能力,有最好,没有就把产品范围缩小到依靠精选就能解决的区间,做直播,不是一定得有工厂资源才能做起来。
三、短视频玩法下的短视频创作技巧
为了解决内容创作的痛点,已经撰写了大量的实操方法论,针对该类玩法,借鉴性创作就能满足大部分玩家的需求。
短视频打直播间跟千川的不同,是几乎所有的作品在主页端都有迹可循,除非作者把作品隐藏了,但这种可能性极少。
1)、寻找竞品账号
首当其中使用”抖音账号“刷取信息流,单个账号容易陷入”信息茧房“,一般至少选择3台手机,前期通过关键词搜索,并针对相关视频直播间做一些浅层数据,基本就能获得精准推流。
选择在目标直播间下单再退款,然后在竞品高峰期开播刷信息流,就能经常刷出同行的视频/直播间,每刷到一个,都优先查看是否有视频持续跟你更新,有则关注标星,而且务必用飞书表格记录。
第二种方法,通过第三方数据工具,进入带货视频库,直接检索产品关键词,并且选择7天内发布视频,就可以检索到发该产品带货视频的账号。
以选品模式同样的方法,点击作者头像跳转至抖音官方主页,查看跟产品相关的视频,是否存在连续发布,如果是而且视频点赞趋势不错,就可以列为关注榜单。
注意,不是连续更新同类产品作品的账号,虽然不值得参考,但是作品仍然具备思路借鉴的意义,我们可以溯源找到该作品链接,下载作品放入素材拆解库。
第三,账号的收集,还有个很有用的方式。
点开蝉妈妈-商品,直接检索产品关键词,如披萨,就会出现很多的产品链接,如果单纯从表面去看,是很难找到目标账号的。
有一个方法,即在该链接处,通过关联达人跟作品数的对比就可以判断,如果一个链接达人100个,作品100个,你无法判断这里面是否具备有高效产出带货视频的账号。
但是如果一个链接达人数量明显小于关联视频数量,说明这里面肯定存在大量发布该产品相关视频的达人,这样的链接点进去,就能大概率找到相关达人。
通过如上的方式,找到竞品借鉴的账号基本没问题,通过飞书记录,我们就能获得准确的竞品表格,有了这部分,竞品的视频内容,基本就是透明形态了。
2)、内容创作逻辑
找到竞品清单只是第一步,第二步要做的,就是要对不同账号的创作模式进行识别,因为不同的作品模板,我们需要借鉴的方式不一样。
内容创作在很多团队陷入两种极端,有些作品,明明一个点都不用改,团队偏偏要东改改西改改,结果一个作品的爆点都被改没了,还有的团队陷入另一个极端,明明已经老掉牙的,照搬就想爆量。
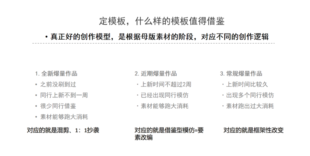
在此前就拆解过,一个竞品模板的出现阶段,对应的是不同的借鉴逻辑,我们把素材归纳为三个级别,分别为”全新爆量作品、近期爆量作品、常规爆量作品 “。
全新爆量作品,指的是刷到了一个带同样品的账号,查看其主页视频的内容,发现该类型内容之前没刷到过,素材上新时间极其短,首次发布时间均在一个月以内,而且点赞还不错。
这类型的素材既然能爆量,说明脚本框架、文案、画面一定存在爆点,但因为素材比较新,重复度低,所以手段就简单了,直接一比一翻拍,大量改动反而不如照搬容易爆量,如果能拿来混剪,效果也会比较明显。
近期爆量作品,指的是上架时间短,不超过一个月,原始素材爆量下同行数据跑的不错,但开始出现了部分同行借鉴翻拍。
虽然也能拿到一些结果,但内容库重复率提升,优质度降低,直接抄袭容易出现低质度,这个阶段的素材借鉴,采用的就是以”要素改编“为模式的借鉴性创作,要素包含但不限于脚本、文案、画面。
这样的目的就一个,保留爆点,让系统去根据历史内容去识别,追爆点,非爆点改编,是为了达到去重效果,甚至通过改编比原作更好。
常规爆量作品,即素材已爆量,但时间出现比较久,至少一个月以上,因为时间周期长,被大量同行抄袭。
像这种已经骨头都被'抄”出茧的素材,单纯的要素改编很难再突围,所以对应的创作方法论,就是在保留产品卖点的基础上,进行框架式的改变。
综上不同模板的区别,”全新爆量作品“借鉴改编难度小,但是找起来相对比较困难,而且按照当前你抄我我抄你的行业氛围,样本量偏小,特别是垂类,一年翻来翻去就那么几个模板素材。
”近期爆量作品“改编难度中等,而且找起来也没那么复杂,是目前做借鉴创作当中,用于改编的最广泛应用的模板,”常规爆量作品“,因为内容陈旧,需改编的幅度会大很多。
当现实中我们没那么多近期爆量作品怎么办?很多人想到的是拿老爆量作品做大改编,但是相比较这个难度,我更建议不要局限在单个产品上。
在创作的爆点上,很多时候虽然产品不同,但是思路是相同的,完全可以做到内容思路在不同产品上的迁移。
举例产品“荔枝干”,全网素材量不大,核心是拍来拍去就那么一类模板,怎么办,方法就是从荔枝干拓展到各种“干”再拓展到“南北干货”,从荔枝、到龙眼、核桃、桑葚等。
通过在这些产品中,去寻找近期能够爆量的模板,你会发现思维不在完全局限在现有的单品,所以这意味着内容创作的调研,除了对等产品,也要关注相关性产品。
通过以上工具,基本能初步筛选出模板,但是不够,我们需要根据该类模板,去查看三个问题。
第一,爆量周期多久了,如果发布在主页,就看主页的作品更新时间轴;第二,同类型作品多吗,将作品前三秒的文案翻译成文字,直接抖音搜索框搜索,抖音是可以根据视频的口播文案识别作品的,这样就可以大量的检验出来。
第三,是否还在持续爆量,这更简单,直接第三方工具查看带货作品下的数据,或者直接点开每场直播记录,查看整体GMV数据即可。
当我们完成了竞品的进一步精确筛选,那么只差最后一步,就是使用热点宝或者第三方的付费工具,把这些账号全部监测了。
以热点宝为例,打开热点宝关注所有竞品账号,只需要统计日常作品的非爆款数据,以高于五倍的点赞比进行预警监测,只要作品数达到相应点赞就会发出提示,这样就能较好的直接监测竞品内容数据。
3)、模板视频拆解
一个模板为什么会爆,因为存在爆点,所以当筛选出了竞品模板,第三步要做的,就是拆模板,用八字来概括就是:打碎脚本+提取爆点。
想要颗粒化的打碎脚本,就需要一个分层式的拆解框架,其所拆解的部分,包括发布信息(文案、话题、时长)、脚本信息(素材类型、脚本方向、前三秒、中间卖点、结尾引导)、成片信息(背景、人物、道具、布光、音乐、字幕等),数据信息(作品数据、直播数据)。
一个脚本为什么要做分层?
因为你不知道作品的爆点在哪里,或者说当你想要提取产品爆点的时候,你能很完整、系统的去筛选,哪些是爆点吗?
这就像我问你,我有什么优点,你可能东说一点西说一点,但是我给你一个分层框架,外貌、性格、工作能力、生活习惯、谈吐、价值观六个方面去评价,那么你会一下思路就很清晰。
为了不盲目判断,就可以通过拆分要素来拆解爆点,很多意想不到的爆点,都是通过拉片模式找出来的。
第二,作品迟早要借鉴,什么叫借鉴,就是站在前人的肩膀上做改编,意味着要大量沿用同行要素,既然如此,前期同行作品拆解的越细,后期借鉴就自然越简单。
毕竟要抄嘛,抄的前提都是先庖丁解牛,这样后期组装的时候,就知道哪块前脚肉、哪块是屁股肉,短视频的拼装同样不过如此。
如上是一个颗粒级的拆解示例,当我们拆解了同行,想去看同行到底哪些是爆点,我一般都是这么问自己:
1、当我看完用户的瞬间,哪些画面吸引到了我,那些话吸引到了我,然后把爆点画面单独截取下来,把吸引力的文案重点划线,这些都是第一感刺激我们的东西,同样我们借鉴了,也容易触发别人。
2、从脚本结构的角度,为什么选这个素材类型,脚本方向有什么作用,脚本结构有哪些借鉴,哪些文案很经典起到了引发用户注意的作用,这是从类型-脚本-文案上提取优点。
3、从成片信息的角度,环境选取有什么优点、人物有什么特色、产品视觉表达有什么优点、哪些画面技巧让你欣赏,这体现了从画面呈现,同行有哪些爆点可复用。
4、从发布信息的角度,吸引用户的要素中,标题作用大吗,作品高赞评论是什么,有哪些可以用于内容再创作。
当内容能力还在初级阶段,务必如上拉片、提爆点,不要局限一两次,而是一个月、三个月、半年,做的久了,拉片的框架就没必要这么完整,只需要抓重点即可。
同时对于抓爆点,由于看的多了、抓的多了,识别爆点的能力自然就越强,也越发不需要这类固定化流程,并形成一套自有的方法论。
4)、视频借鉴创作
当一个竞品素材,既完成定标、选取,又完成了拆解跟提取爆点,就可以进入内容的改编环节,很多人对于素材改编极其随意,要么就是直接照抄,要么就是掐头去尾。
内容改编有一套系统的方法论,从改编分级的角度,共分为五个级别,分别为母版翻拍、母版仿写、母版重组、母版精修、母版新增。
好,现在我们来假设,你已经对标同行,选定了一套模板,发现还不错,这时候你的借鉴改编,具体有什么思路呢?
1、母版翻拍
把同行的脚本文案翻译成文本,不改变原有的脚本文案,只需要根据文案语义,重新搭配新画面即可,在脚本口播音频的处理上,如果可以直接复用就直接复用,不能就重新录制。
像上述的两个案例对比,文案是一样的,创作团队只需要翻拍画面即可,画面组合上,如果不涉及到违规,直接引用部分同行画面也可,如果不能用就一比一翻拍,非爆点画面则可做适当改编,比如背景、机位、道具等。
2、母板仿写
按照之前文章“万字长文的脚本创作”的技巧,提炼脚本结构,不改变原有脚本结构,比如原有结构是开头(引发好奇)+卖点(功能+工艺+方法+材料+场景)+结尾(价格优惠)不改变,只根据同结构撰写文案。
因为本身文案已经改变,那么口播就做到了一定去重。
整体看文案的变动幅度多大,不大的情况下直接对标同行做画面重拍,大的情况保留爆点,只对非爆点部分进行文案改编即可。
3、母版精修
将内容翻译成口播文案,然后一边看一边修句,看哪些部分是可有可无的,哪些是必须留下的,留下精华的部分后进行语义结构的稍微修正即可。
精修类的视频,爆点做了继承,非爆点所见,可以做到比历史作品更精简,这类的内容模板,适合本身时长较长,有比较多的可精修部分。
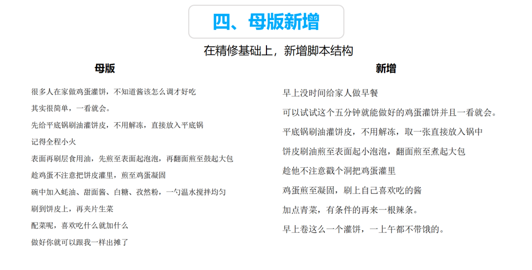
4、母版新增
与母版精修不同,母板新增是在原有视频基础上,重新扩张内容点,开头结尾不变,只针对中间卖点部分进行扩充,这类素材适合多卖点类型。
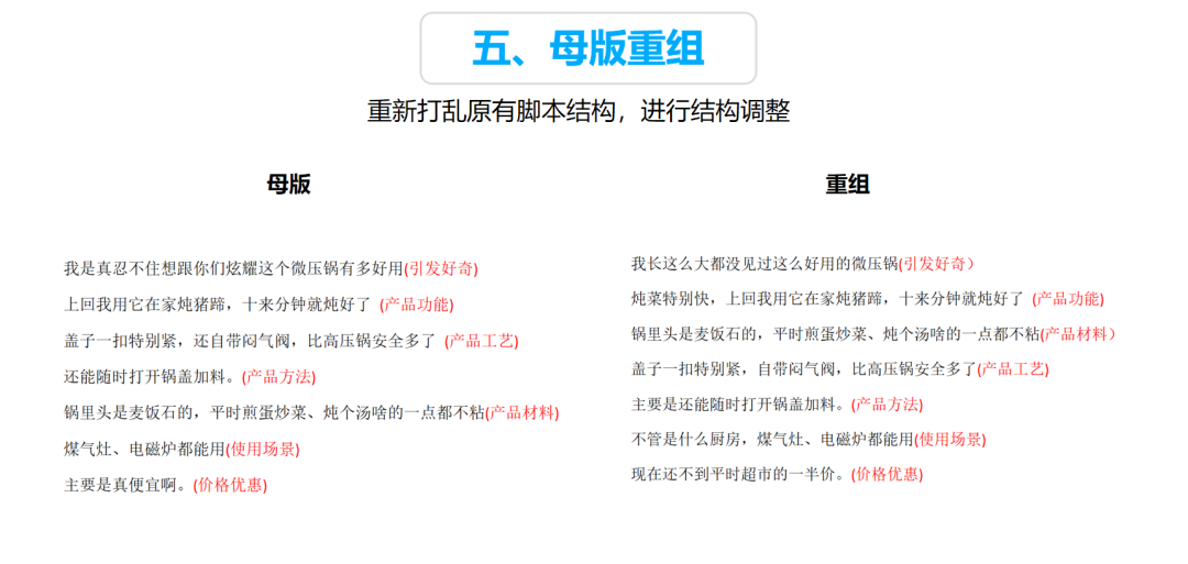
5、母板重组
母版仿写,是在不改变脚本框架的基础上,只针对文案进行仿写,而母版重组,是直接针对脚本结构进行调整。
更换前三秒结构、结尾句式,或者中间卖点部分的更换、调换顺序,都是母版重组,因为结构重组了,句式自然也会改变,母板重组是五者当中改变性最大的。
以上的五种方法,都适合对原作品进行改编运用,通过运用你会发现,单个要素的改变就可以形成差异化,正常情况下,以上五种基本够用了,如果不够,以上五种进行并集交叉使用,交叉越多,作品差异化越强。
但无论怎么用,都必须知道的一点是,任何的改编,都是建议在爆点保留的基础上。。
当我们明确作品的爆点,要素上可以是文案、口播、画面,从结构上可以是前三秒、结尾等,只要是爆点,最佳的方式就是一比一,然后想办法在非爆点上正确比同行做的好,这样的方向才大概率不会出错。
当明白了这个创作逻辑,你也就知道为什么,很多的作品,明明抄袭别人的也能爆,因为抄的早或者抄的好,或者你看到即便是不同的产品,开头黄金前三秒居然出奇的一致,因为做到了跨品借鉴。
在上述步骤中,我们基本解决了短视频的创作逻辑,也就是作品开始正常产出了,大概一周左右的时间,主页端一周的视频量基本就够了。
四、账号运营下的AB测试与模板化
既然作品已经开始产出,团队就应该进入到账号的日常运营中,账号既然是采用“短视频打爆直播玩法”,那么意味着账号的初期阶段,侧重点就是短视频。
首先说账号准备,既可以采取单账号,也可以采取AB号矩阵模式,这无非涉及的是测试效率问题。
如果是单账号,那么就需要单个视频模板周期性测试,比如第一周发布一套模板,除了细节外大方向不调整,没有效果再重新迭代一个模板。
如果是多账号比如两个,那么两个账号就可以分别一个模板测试,一个模板给到七到十天,长的7到15天。
只迭代细节不迭代大方向,是因为测试最忌讳三天两头换方向,基本数据没得到验证就换下一个,导致陷入无限死循环。
多账号的好处就是测试效率快,单账号需要花费双倍的时间多账号省一半就能得出结论,缺点就是创作压力会加大,至于说结果,很简单,哪个账号作品跑出来了就用哪个账号作为主打就行了。
作品开始发布作品后,因为是新号阶段,所以投放一周豆荚,直接选准一百+垂直达人+涨粉+24小时投放,每天投放一条即可。
播放量什么的不重要,核心就是通过一周的豆荚叠加,让账号具备初始标签,有了初始标签,系统人群探索相对准一丢丢,而且作品发布,不容易出现几十播放甚至不适宜公开。
豆荚可以不投吗?也可以,豆荚投放是充分项,但非必须项,打了更好,不打也照样会跨国这个阶段,就是通过人工干预会快一些。
这个过程中同时也是测试作品的过程,好的作品自然会有是数据爬升的苗头,这个过程也需要豆荚干预,但是区别于打标签,这个过程的豆荚核心目的是三个。
第一,对于有潜力爆量的作品,通过豆荚有可能做到四两拨千斤;第二,账号初期需要几个播放量大的作品让账号产生热度,有热度后后续作品更容易爆量。
当然这不是说每个作品都投,一个没有任何潜力的作品,投了一百块无非就是多几千播放,但是有潜力的作品,投放后可能就是放大五倍甚至数十倍。
第三,即便作品投放后没有如期爆量,但是豆荚的加持至少可以放大作品数据。
数据放大就等同作品的优、缺点放大,这点是很多人忽略的,太多人投放豆荚以为只是为了撬动播放量,但是却不清楚,一个爆量模板的诞生,是不断迭代的结果。
当作品原始数据小的时候,我们很难从小数据归纳共性,但是通过豆荚的数据放大,我们就能知道脚本结构、画面、文案、用户跳失点等细节层面的问题,在后续中通过不断去修正作品,作品就会走向爆款的终点。
1、递进式活动起号玩法 (更新于2023年9月8日)
(私信回复“抖音玩法” 获取原图)
递进式活动起号玩法,通过迎合直播算法,递进式拉动直播权重,平衡性获得直播推荐流量,目前递进式在个人直播间单月贡献量级1000万GMV。
2、短视频测爆款玩法 (更新于2023年9月11日)
(私信回复“抖音玩法” 获取原图)
短视频测爆款玩法,相比较传统的短视频测爆款,这套玩法能获得更高的精准自然推荐,普遍应用在服装、食品直播间,单月贡献量级2000万GMV。
3、单品千川投放玩法 (更新于2023年9月9日)
(私信回复“抖音玩法” 获取原图)
千川单品玩法,单品单投放策略,极大降低混品投放门槛,目前在我的直播间月贡献量级超过5000万GMV,是我个人应用最多的直播间玩法。
4、三驾马车混合流量玩法 (更新于2023年9月3日)
(私信回复“抖音玩法” 获取原图)
三驾马车玩法,三驾马车的流量结构是未来直播形式中最稳定的模式,但操作过程较为复杂,目前占有月GMV不足1000万,新手团队不推荐。
作者 | 尹晨,抖音直播带货一线操盘手,巨量学认证讲师,巨量千川汇创始会员,累计带货GMV超1亿元。
短视频直播间人才缺口扩大,年轻人,你准备好了吗
就业是最大的民生,一头连着万家灯火,一头连着发展大局。
2023年政府工作报告,提及“就业”一词近30次,延续了近年来对该话题的高度关注。其中,“鼓励以创业带动就业,新就业形态和灵活就业成为就业增收的重要渠道”“落实落细就业优先政策,把促进青年特别是高校毕业生就业工作摆在更加突出的位置,切实保障好基本民生”等表述,令90后00后们备感振奋。
如今,社会环境不同了,大家的工作时间越来越灵活了,家庭条件也越来越好,年轻人的就业观念也在不断变化。网络主播、私人旅行线路定制师、电竞游戏指导、美食博主……应届毕业生开始从事新兴职业,把工作符合自己的趣味跟谋生摆在了同样重要的地位,并在其中书写着自己的职场故事。
近日,《短视频直播机构中新青年群体就业情况调查报告》(以下简称“报告”)中的一则调研结果引人注意。报告显示:年龄段20到30岁、拥有大专(高职)及以上学历的年轻人,已成为短视频直播机构员工的核心构成部分,过半数短视频直播机构聘用年轻人数量占比超过50%。除了才艺主播、电商主播外,文化非遗、知识付费类主播也迅速崛起。
专家分析称,随着互联网应用边界的拓展,全社会的职业体系都在不断重塑和丰富,“务正业”正在被重新定义:追求更多元化的人生和人生价值。戏剧影视导演专业的快手用户@进击的陈同学,曾与理想中的电影院校失之交臂,但如今以短视频平台起步正在圆自己的电影梦。他拍摄的《百态人生》系列作品,累计播放量已超4700万。音乐学院毕业的@琵琶叠叠,也通过直播找到了就业新方向,她在直播间弹琵琶,向大众普及民族音乐的同时,也为琵琶这件小众乐器找到了更大的舞台。水利水电专业的@林果儿在毕业后成为短视频达人,她发挥专业特长帮粉丝维修各类发电机、柴油机,还为村里留守老人建起小水电站,为守护乡村贡献自己的一分力量……通过网络直播,这些年轻人可以实时分享自己的生活、才艺、知识和工作经验。直播平台还为许多人提供了一种自我表达和展示自我的机会,让这些有才华和激情的年轻人得以在大众视野中脱颖而出,实现自我价值的展示和认可。
90后00后积极向上、努力奋进的精神状态,也折射出随着经济社会的发展,今天的青年有了更多元的就业选择。
中国互联网信息中心的数据显示,截至2022年6月,我国网络直播用户规模达7.16亿,占网民整体的68.1%;截至2022年12月,我国短视频用户规模达到10.12亿,同比增长8.3%,用户使用率高达94.8%。短视频和直播,已经成为用户当下及未来文娱生活和内容消费不可或缺的一部分。可以预见的是,短视频直播市场未来还会持续保持增长,人才缺口也会持续扩大,行业与高校毕业生就业群体之间的供需匹配关系有望得到持续强化。这对2023年预计要走上工作岗位的1158万高校毕业生而言,也意味着更多的发展机遇。
报告还显示,84.44%的短视频直播机构也对高校毕业生群体持欢迎、接纳态度。
这“双向奔赴”背后,是超七成的机构在实际运营中感知到,年轻人能够为公司带来更好的收益和回报,他们在短视频直播行业内有着更广泛的分布和活跃度,并且有成为行业发展新生力量之势。此外,有超30%的机构认为,年轻人“有着更快的学习和接受能力”。基于他们良好的教育背景,这些机构也提出了“加强公司人才储备和管理”“提升公司整体员工素养”等用工期待。
为何从事网络直播被一些人认为是“不走寻常路”,却让更多青年看到了更多的可能性?其实,那些传统眼光中“不务正业”的年轻人及其日益多元化的择业方式,也不失为社会发展的另外一种“现代化成果”。
社会的发展与进步,赋予了不同性格、不同志向的亿万年轻人选择人生方向的自由。不是只有传统的职业工作才能实现人生价值,生活也不是只有被规定好的特定道路。你可以是踏实工作的手艺人,也可以是“淳朴模式”的网红;你可以是兢兢业业的人民公仆,也可以是特立独行的嘻哈音乐人……现在的社会,鼓励青年通过多种渠道来实现自我。每个人天赋不同、特长不同、背景不同,也就一定程度上决定了自我实现的方法是不同的。青年结合自身特长,选择属于自己的道路未尝不可。
这些年,各种网红层出不穷,“你我他”皆有可能通过网络直播成为注意力的焦点。网络直播如火如荼,让我们进入了一个“谁走红都不意外的时代”。然而,网络直播市场是残酷的,观众们也是健忘的和“喜新厌旧”的,除了内容上要坚持创新,从事直播短视频的青年们更要不断提升自己。说到底直播只是一种手段,镜头下的每个画面,全靠人掌控。个人的想法、选择、行为就显得十分重要。只有始终不忘提升视野、提升学识、不断进步,不沉迷,才会有更长的路可走。
青年向上,国家向前,未来还有多少就业方式的新可能?还有更多想象。
牟昊琨 来源:中国青年报
来源: 中国青年报
五天日流水破万,娱乐直播间如何借视频“宫格”从0起航?
来源:卡思数据
虽然是工作日的下午,@Ry差生补习班/交友CP 的直播间内却是一派热闹。8位主播在主持人的协调下,进行着“萝卜蹲”的经典游戏,屏幕外的粉丝们也积极刷着弹幕和礼物,向自己支持的主播表达喜爱。开播还不到十分钟,直播间就登上了山西榜人气第一的位置。
@Ry差生补习班 采用的是典型的视频“宫格”直播模式。在这种模式之下,主播们可以通过才艺表演、互动玩法、连麦聊天等方式与粉丝交流,综合各自的优势与流量,提升直播间的内容质量。聊天室里多种多样的玩法,不仅能增加粉丝们的观看热情,还能提升各主播在不同粉丝群体间的口碑,帮助他们走向更大的市场。
@Ry差生补习班/CP补习班 快手截图
事实上,@Ry差生补习班 刚加入快手不久,目前账号粉丝仅有4.8W,距离其首次开播还不到一个月,但他们的日均流水已经突破1W元,这样的成绩无疑是新人主播中的佼佼者。而他们之所以能取得这样的成绩,和快手直播近日推出的视频“宫格”政策有着密不可分的关系。
据悉,为了丰富直播内容生态,帮助更多公会和主播共享优质流量、取得新的成长和突破,快手直播于日前针对视频“宫格”直播模式推出了激励政策,希望通过高额分成比例,推动越来越多的主播和公会实现流量与变现的“双飞跃”。
也正因此,除@Ry差生补习班 外,我们最近还看到了很多主播通过视频“宫格”直播模式,收获了不错的成绩。比如@Ry阿柱交友厅 粉丝不到6W,但五天日流水已破万元;新人主播@帝国高 在快手开播的第一天,流水就突破了3000元。
@Ry阿柱交友厅 快手截图
在直播行业越来越卷的当下,快手直播似乎一直在通过多种扶持政策来帮助公会、主播取得业务上的持续增长,并以此不断完善站内的直播生态。那么,“宫格视频”政策究竟释放了哪些利好?快手直播还有多大的增长空间?
01、门槛低、分成比例高, “宫格视频”政策释放新红利
视频“宫格”政策究竟释放了哪些利好?在进行了一番详细了解之后,卡思提炼出了该政策的几大核心亮点。
最突出也最实在的亮点便是高额的分成比例。 在本次活动中,以视频“宫格”聊天室任务流水为奖励基数,完成开播任务考核指标中的开播有效天、开播有效时长,最高任务奖励可达8%;公会在完成固定值流水任务获得相应奖励比例之外,还能完成考核指标中的流水增幅任务,最高任务奖励可达12%。同时,直播间内的非本公会主播流水同样计入考核任务。
值得注意的是,上述提到的考核指标也格外友好:日累计开视频“宫格”聊天室功能直播≥60分钟,就可以计为1个开播有效天;单场视频“宫格”聊天室累计直播满25分钟,就可以视为有效时长(挂播、录播等无效);这样的指标对于主播来说十分友好,前期投入更加顺滑。
其次便是准入门槛低、惠及范围广。 在此次活动中,只要是符合条件的平台纯新主播和平台存量主播,都可以参与本次的视频“宫格”任务。
其中,首次在平台开播的0粉丝新主播,公会能获得本月新主播连线流水*对应分成奖励;而对于平台存量主播中的非公会主播来说,如果近90天开播时长不足25分钟的主播或近6个月累计流水小于等于1500元,则以首次视频宫格直播开播前一个月的流水作为基线;对于平台存量主播中的公会主播来说,如果近两个月月均流水
最后,针对不同处于不同阶段的主播,宫格视频政策还差异化设置了阶梯考核任务。 具体来看,当月新加入公会的新主播,有效开播时长、有效开播天数的任务要求将按照比例进行折算。其中,在开播任务方面,针对各公会进行视频“宫格”直播的主播,根据有效直播天数和时长拆分为不同的阶段,当月完成多项开播任务的主播,会取其中的最高返点进行奖励。通过这种差异化设置,处于不同规模、不同成长阶段的公会主播都能在政策中得到适合他们的发展和回报。
02、快手直播的增长空间还有多大
快手直播显然不是第一次针对公会、主播推出利好政策了。
自2019年引入公会以来,快手直播就开始不遗余力推出一系列政策来助力公会、主播的成长之路。
在视频“宫格”政策发布之前,我们几乎每一年都能看到快手直播针对公会、主播推出的新动作。 比如2021年,快手直播推出蓝海计划,拿出百亿流量红利、面向北京、上海、沈阳、西安、成都、长沙等全国100个城市发起城市合伙公会招募。
此后,快手直播还陆续推出过联运政策、聊天室政策、优质节目扶持政策等等。2022年,快手更是拿出5亿现金和30亿流量,来进一步扶持优质内容;2022年年底,快手又面向站内外的新老公会推出了蓝海争霸季活动,给予最高300万元的现金奖励,以及流量、分成和权益等一系列奖励。
此次视频“宫格”政策的推出,无疑让我们看到了快手直播的更大的诚意和发展潜力。
事实上,宫格视频直播模式不仅能帮助小主播、新主播们更平稳地度过起步阶段,还能放大各个主播的影响力,起到众人拾柴火焰高的作用。而视频“宫格”政策的推出,不仅让这种直播模式被更多人看到,也进一步帮助这些主播在短期内收获关注、营收实现快速增长。
比如@Ry阿柱交友厅 的几位主播,他们的账号粉丝量大多在千数水平,粉丝量最多的也就刚过10W,粉丝量最少的仅仅只有200个人关注。在大众一贯的认知里,这样的新人主播想要收获人气、实现变现,往往还有一段艰难的路需要走。但借助着视频“宫格”政策给到的福利,8位主播相聚在同一个舞台之上,不仅在短视频内人气迅速攀升,还实现了营收的不断增长。
@Ry阿柱交友厅 快手截图
快手直播的优势不仅仅在于它推出的各种扶持政策,其站内生态本身也具有得天独厚的优势。
首先,从用户数据来看,快手的流量庞大、人群丰富,主播们有更多的机会被用户看到。
数据显示,2023年第1季度快手的用户规模再创新高,平均日活跃用户达3.743亿,同比增长8.3%;平均月活跃用户达6.544亿,同比增长9.4%,而观看直播又是快手用户的主流娱乐形式。
其次,快手原本就是一个基于社交的平台,快手主播与用户之间的情感联结相较传统平台更加深厚 ,根据快手最新发布的23Q1财报显示,快手互相关注用户对数累计达到296亿对,同比增长57.6%,社区活力和社交属性不断增强。可以说,强大的私域是所有快手主播的底气。
此外,快手直播还有着不俗的营收能力。
今年一季度,快手总营收达252亿元,集团经调整净利润4200万元,上市后首次实现集团整体盈利。其中,快手直播业务收入为93.2亿元,同比增长18.8%。
综合来看,得天独厚的生态优势再加上不断推出的利好政策,在给公会、主播带来更多信心的同时,也帮助他们获得了实实在在的成长。
数据显示,Q1快手平台的公会活跃主播数量同比增加超过140% 。据了解,很多入驻了快手直播的老牌公会们基本都是在快手从0起家,而入驻之后,他们很快就成长为平台的头部公会,在体量和流水方面也取得了亮眼的成绩。此外,卡思曾采访过的@沈曼、@刘小啦、@哇塞雅美等从站外迁徙至快手的“新”主播,都迎来了事业的新巅峰,且无一不对快手的大力支持表示感谢。
@刘小啦@哇塞雅美@沈曼 快手视频截图
对于未来的发展,快手直播仍“雄心勃勃”,而在卡思看来,快手直播的天花板也还远远没有达到。跟随着平台的政策脚步,还会有越来越多的主播、公会在快手实现长久的经营。




发表评论